Pan Gulf Technologies Engineering Services

Inspection Isometrics

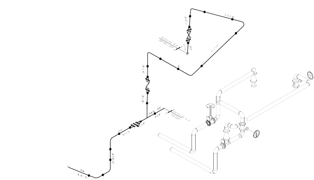
Inspection isometrics are essential for ensuring safe, compliant, and efficient inspection and maintenance of piping systems in industrial facilities. These detailed, dimensioned drawings provide a clear representation of circuitized piping systems, enabling accurate understanding of flow paths, connection points, and potential risk areas.

Inspection isometrics built on accurate piping data and inspection records enable compliance with global standards and support a centralized, reliable inspection data environment.

Our services focus on developing inspection isometrics aligned with industry requirements, ensuring ease of use for field inspection and maintenance activities. We generate detailed, dimensioned isometric drawings that support in-service inspection programs and comply with internationally recognized standards, including API 570, API 510, API 579, API RP 574, EN 13480, ISO 10816, API 580, and API 581 (RBI). These isometrics serve as a structured database for inspection planning, execution, and reporting across refinery and process plant environments.

Inspection isometrics enable accurate documentation of piping systems by capturing critical data such as pipe thickness measurements, visual inspection records, high-risk locations, and Fitness-For-Service (FFS) assessments. This structured information improves traceability, supports regulatory compliance, and enhances inspection efficiency. By providing a clear and consistent representation of piping systems, inspection isometrics help identify potential integrity issues early, optimize maintenance strategies, and ensure safe and reliable plant operations.

Get Competitive Estimations For Your Project, Today!

Share your project details

We use cookies to improve your browsing experience, provide essential site functions, analyze traffic, and deliver personalized content. By clicking Continue, you agree to our use of cookies as described in our Privacy Policy. You can manage your preferences or reject non-essential cookies anytime.